Beat365中文官方网站
国家计划内统招 国标代码:13767 福建省报考代码:4043
招生咨询热线:0592-3668017/3668015/3668016
标题
首页
Beat365中文官方网站
学院简介
现任领导
理事会
学院荣誉
名师总览
教学系部
音乐系
舞蹈系
影视传媒系
创意设计系
社会文化系
继续教育学院
职能机构
教务处
学生处
科研处
人事处
财务处
后勤处
保卫处
党建工作
招生就业
招生信息
就业信息
智慧校园
来校导航
校历与课表
社会服务
校企合作
学院杯
职业教育活动周
走进演艺
工会
征兵
资助
优秀校友
课程资源
省级精品课程
校级精品课程
剧目库
国家级资源库
省级资源库
市级资源库
校级资源库
最新公告
服务专区
最新公告
工作动态
学习资讯
头图
最新公告
职能机构
-
教务处
-
最新公告
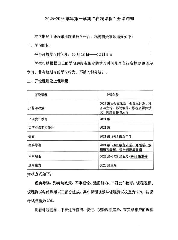
2025-2026学年第一学期“在线课程”开课通知
学院传真:
0592-3668022
办学许可证:05901061
学院国际代码:13767
微信公众号
招生办公众号
友情链接
厦门市教育局
福建省教育厅
北京舞蹈学院
地址 :厦门市翔安区翔安东路1995号
邮编 :361101
Copyright ©2019 - 2024 Beat365·365(中国)-唯一官方网站
闽ICP备号
技术支持:众森网络